2025共商推进教育科技人才一体化发展论坛
首页 > 资讯汇总
关注我们
-订阅号
-小程序
内蒙古大学天文与物理研究院诚聘海内外英才
  为深入贯彻落实党的二十届三中全会和全国教育大会精神,积极服务国家战略需求,大力发展天文与物理基础科学,助力提升国家科技创新能力,加快推进内蒙古大学“双一流”建设,构建多学科协调发展的综合性大学学科体系,2025年6月,内蒙古大学成立了天文与物理研究院。
 
关于内大天文与物理研究院
  研究院定位
  研究院立足于内蒙古独特的区位与观测优势,致力于打造国内领先、国际知名的天文学与物理学交叉研究高地,成为服务国家战略和区域发展的核心科研平台,在我国天文与物理领域占据重要地位,并辐射带动相关学科协同发展。
  研究院组成
  研究院由中国科学院院士领衔组建,下设银河系形成与演化研究中心、太阳系外行星研究中心、实验室天体物理研究中心、大视场天文与空间碎片研究中心、人工智能天文研究中心和天文科学普及与传播中心等6个研究中心作为科学研究和人才培养机构。现因研究院发展需要,面向国内外诚聘天文学和物理学优秀科研人员和博士后,欢迎有志之士加入我们的团队!
  
招聘信息
  招聘条件及基本待遇
  (一)高层次人才       
  (二)青年学术人才       
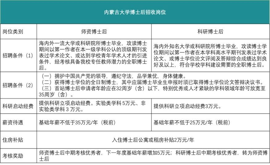
  (三)博士后人才   
 
投送简历要求
  应聘者请将个人简历发送至联系人邮箱:
  联系人:任老师/刘老师
  邮箱地址:
  liuzhengdong@imu.edu.cn
  办公电话:
  0471-4993792 / 15184736963
  邮件主题请注明:毕业院校,姓名,专业,学历,拟应聘岗位。
  电子简历以附件形式发送至联系邮箱,内容需包括:
  学习经历,工作经历,研究方向,取得的学术成果及主持的科研项目,来学院的工作计划。
延伸阅读
特别声明:本文转载仅仅是出于传播信息的需要,并不意味着代表本网站观点或证实其内容的真实性。
如果作者不希望被转载,请与我们联系。
扫码关注
关注人才和科研
Baidu
map