内蒙古大学位于内蒙古自治区首府、历史文化名城呼和浩特市,距北京400余公里,乘坐高铁约两小时即可到达。学校成立于1957年,是新中国成立后在少数民族地区创办的第一所综合大学,时任国务院副总理、自治区主席乌兰夫任首任校长。学校于1962年招收研究生,1978年被确定为全国重点大学,1984年获博士学位授予权,1997年被批准为国家“211工程”重点建设院校,2017年入选国家一流学科建设高校,2018年成为教育部和内蒙古自治区人民政府合建高校,2022年入选国家第二轮“双一流”建设高校。
经国家人社部、全国博士后管委会批准,我校现设有:数学、物理学、化学、生物学、生态学、中国语言文学、中国史、民族学8个科研流动站。
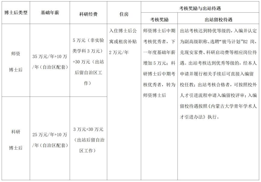
因科研工作需要,内蒙古大学诚聘基础扎实、创新能力强的优秀青年学者加入内蒙古大学从事博士后研究工作。


备注:
(1)以上薪酬均为税前收入,含五险一金;
(2)学校鼓励学院、学科、项目、平台及合作导师对优秀博士后提供额外补贴或奖励;
(3)学校鼓励学院(流动站)、合作导师与校外创新载体合作招引博士后,为博士后提供更好的科研平台和更加优越的薪酬待遇。
(4)出站后留内蒙古自治区工作者,另享受30万元自治区科研启动费。
1.拥护中国共产党的领导,遵纪守法,品学兼优,身体健康。
2.获得博士学位的全日制博士,其中应届博士毕业生申报时须已取得博士学位论文答辩决议书。
3.首站博士后申请者年龄应在32周岁(含)以下,特别优秀或人才紧缺的学科领域年龄可放宽至35周岁(含)。
4.符合各院系流动站合作导师的博士后学术准入标准。
师资博士后:海内外一流大学或科研院所博士毕业,攻读博士期间以第一作者在本一级学科公认的顶级期刊发表过学术论文、或获得中国博士后特别资助(站前)、符合学校学科发展和师资队伍建设需要,经考核具备我校专任教师潜力的全职博士后。
科研博士后:海内外知名大学或科研院所博士毕业,攻读博士学位期间以第一作者在本学科高水平期刊发表过学术论文、或博士学位论文评阅及答辩综合成绩达到良好及以上,符合学校学科建设需要的全职博士后。
