起因:博士想带配偶进高校工作
最近,学者群于博士的一个提问引发热议:现在博士还可以带家属进高校吗?于博士毕业前找高校教职,除了自己的发展外,他还关注协助解决配偶工作政策。于博士未婚妻目前最高学历是本科,想问学校是否能够协助解决配偶工作,解决的话一般都是什么岗位?
要知道当下卷得厉害,解决一个就不错了,还要带家属,还是带本科家属?EMM,群里快吵翻了!
共性的答案必然是这样的:可以!但是不同的人,不同的高校政策差别十分大。怎么看?主要影响因素有:高校本身的水平、位置、学者的专业领域和实力。
一句话,高校水平越高,对引才人才要求也就越高,其配偶进高校也有事业编、校编、合同工的分别。 配偶的实力也决定了其被安置在什么样的岗位。今天我们就来看看:协助解决配偶工作也有门槛。
协助解决配偶工作也有门槛?
于博士的提问一经抛出便在群里掀起浪花,甚至有博士发出调侃,进高校后和配偶两地分居,能够坚持多久?
还有博士列出高校可能给出的岗位和对应的学历要求:家属具有硕士学历及以上的,按照校内普通聘任制或者校内编制(本质仍为聘任制,编制解释权在学校)岗位,比如校图书馆、校档案馆、附属中学、附属小学、实验室实验员等;家属不具有硕士学历及以上的,按照到校内后勤集团公司就业。包括后勤印刷厂、后勤餐饮服务公司、校物业管理部门等。
群里另一位已经在高校就职的博士分享了自己的经历,他提到按照现在的发展情况极有可能就会定居该地,也就需要妻子迁就自己来这里工作。自己向学校多方打听学校是否可以协助解决配偶工作,是否有合适的岗位。最终得到的答案是需要硕士及以上学历才可以,目前本科学历是没有办法解决的。
参加过高校引才“云宣讲”的博士们分享了自己在和老师交流过程中获得的答案,汇总有如下几条:
1)要求配偶是硕士及以上学历;
2)具体需要根据学校的空缺岗位来定;
3)根据学校官网公示进行相关考试;
4)有空缺岗位会优先考虑;
5)工作地点有可能是大学附属单位;
6)大概率实行“人事代理”形式的安置。
还有很多博士对协助解决配偶工作持质疑态度,认为这项福利只是一个噱头不会落到实处。即使落到实处也是为领军人才、杰出人才等级别的人才准备的,博士是拿不到这项福利的。而矛盾点是这些荣誉加身的博士本身有实力有人脉根本不需要学校来协助解决配偶工作。凡是问及该问题的博士都是没有多少人脉,然而这些博士的配偶工作学校又是不帮助协助解决的。
从学者给出的信息,可以看出学历和高校本身的岗位至关重要,配置安置岗位一般也以行政服务为主。换言之,这项待遇对于博士来说是一项"若隐若现"的高灵活性福利,“隐”是配偶的学历不达标不予协助解决,是学校没有空缺岗位不予解决;“现”是协助,是优先考虑,是各种条件限制加成。
学历限制岗位要求究竟为何
博士们关注重点不是有没有这个福利政策,这个福利政策有了却不能落实到自己身上。很多高校的招聘待遇都会提及协助解决配偶工作这项福利,不过都没有明确协助解决配偶工作的条件(其实也不难理解毕竟高校的重点是在引进人才)。而在没有明确条件的前提下很多博士就会默认这项福利是没有条件限制的,而这也恰恰在博士得知这项福利待遇的限制条件时才会忿忿不平。
那么,为什么要给协助解决配偶工作加上限制条件?再具体一点,为什么协助解决配偶工作要有学历限制(硕士及以上学历)和岗位性质的要求?
众所周知,即便是博士,现在工作真的不容易找,更何况在高校这个高层次人才云集的场所,对安置的配偶的学历有一定的要求无可厚非。很多博士也默认学校给配偶安排的工作偏向行政和服务类性质的工作。而高校这些岗位的任职要求又是什么?

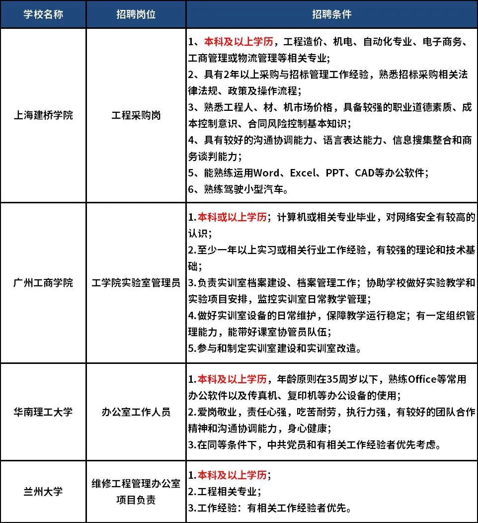
注:招聘条件有删减,信息以学校官网为准
在整理信息时,小编发现很多高校公示的招聘行政、服务相关人员的公告中,也有很多是招聘本科学历的。在官网公示的招聘公告中也有相关的考试要求,并且招聘期限短,不在编制内,也就意味着人员的流动性比较灵活。同时,小编也发现招聘行政、服务人员的岗位不是很多并且是面向社会招聘,换言之,空缺少竞争压力大。

注:招聘信息以学校官网为准
从岗位的性质和任职条件出发,一些岗位的确会有学历限制,但并不是所有的岗位都要求硕士及以上学历。换言之,并不是所有学校对于[协助解决配偶工作]这项福利有学历限制,但是岗位的任职条件是一定会有的。
博士带配偶进高校该如何操作
那么,对于想要带配偶进高校的博士来说:首先要明确有的学校是有学历限制的,并且不是百分百能够协助解决配偶工作,由空缺岗位来决定;其次,博士及其配偶可以向学校询问该校的“协助解决配偶工作”到底是何意,可以协助解决到什么程度(包括落户问题);再者,不要局限在学校本部,其附属单位或者合作单位都可以尝试;然后,如果配偶进高校的决心很大,可以采取迂回手段,博士及配偶同时应聘(前提学校有招聘公示),两人可以起到互相协助的作用,对于高校来说,这样的人才更容易留下来;最后,不能完全依赖学校协助解决,博士和配偶可以在学校协助解决的前提下,利用[优先被考虑权]获取信息早做准备。
