根据《事业单位公开招聘人员暂行规定》(人事部令第6号)、《关于进一步规范全省事业单位公开招聘工作的若干意见》(鄂人社发〔2016〕23号)和《关于印发〈湖北中医药大学关于高层次人才引进的实施办法〉的通知》(中医党〔2022〕26号)等文件要求,为满足我校工作需要,现面向社会公开招聘人才(含专任教师、专职辅导员),现将有关事项公告如下。
(一)高层次优秀人才引进条件及待遇
【1】“杏林学者计划”领军人才
(1)领军人才A类:
引进对象:在国内外本学科领域具有显著的学术声望和学术影响力,取得卓越学术成就。
相关待遇:工作条件、生活待遇面议,给予特殊政策,特事特办。
(2)领军人才B类:
引进对象:在国内外本学科领域具有良好的学术声望和学术影响力,取得突出学术成就。
相关待遇:
1.聘任教授职务,聘为博士生导师,给予专项研究生招生计划支持。
2.聘期内年薪50~80万元。
3.提供科研平台配套建设经费150~500万元,人文社会科学领域提供经费50万元。
4.提供人才住房,安家费30万元。
5.解决配偶工作,落实子女入学入托。
6.根据需要组建学术团队,提供实验与工作用房。
7.积极协助申报各类人才项目。
【2】“杏林学者计划”学科带头人
引进对象:在本学科领域具有较高的学术影响力,为所在专业领域的学科带头人,取得较高学术成果。符合下列条件之一:
1.主持承担2项及以上国家级科研项目。
2.研究或技术成果获得省部级科技奖二等奖及以上奖励(排名第1)。
3.入选省杰出青年科学基金项目。
4.具有原创代表性科研成果,并以第一作者或通讯作者身份发表高质量论文,或在临床一线取得重要成果,同行评价认可度高。
5.在技术应用、技术转移、技术创新、重大科技成果转化中成效突出,产生重大经济和社会效益。
6.在海外知名高校、研究机构获得博士学位或在国内知名高校取得博士学位并有连续3年及以上海外科研工作经历,在海外主持或作为核心成员参与过重要科研项目,并以第一作者或通讯作者身份发表高质量论文。
7.主持国家级教学质量工程项目1项。
8.其他同层次水平人才。
相关待遇:
1.①具有高级职称者,原则上应达到我校教授职称评审条件,聘任教授职务,专业技术四级岗位。引进三年内须完成职称晋升。聘期内年薪30~50万元。
②不具备高级职称者,原则上应达到我校副教授职称评审条件,聘任副教授职务,专业技术六级岗位,享受岗位相应的绩效工资及专项奖励。引进三年内须完成职称晋升。
2.聘为研究生导师,给予专项研究生招生计划支持。
3.提供科研平台配套建设经费50~100万元,人文社会科学领域提供经费20万元。
4.提供人才住房,安家费 15万元。
5.帮助落实配偶调动和子女入学入托。
6.根据发展需要组建或参与学术团队,提供必要的实验用房。
7.积极协助申报各类人才项目。
【3】“杏林学者计划”学术骨干
引进对象:为本学科领域业绩突出、专业潜力强、创新活力足的优秀博士(博士后),有成为该领域拔尖人才的发展潜力。符合下列条件之一:
1.主持承担国家级科研项目,并以第一作者或通讯作者身份发表高质量论文,同行评价认可度较高。
2.在海外知名高校、研究机构获得博士学位或有博士后工作经历并获突出成果。
3.其他同层次水平人才。
相关待遇:
1.聘任副教授职务,专业技术七级岗位,享受岗位相应的绩效工资及专项奖励。引进三年内须完成职称晋升。
2.聘为硕士生导师,给予专项研究生招生计划支持。
3.提供科研平台配套建设经费20~50万元,人文社会科学领域提供经费5~10万元。
4.提供安家费和购房补贴30~50万元。
5.根据发展需要参与学术团队组建,可提供必要的工作支持。
6.积极协助申报各类人才项目。
(二)师资博士后引进基本条件及待遇
年龄一般在35周岁及以下;我校毕业的博士研究生,原则上不能申请进入本校同一个一级学科的流动站从事博士后研究。
相关待遇:
1.师资博士后实行年薪制,年薪18万元∕人。在站期间计算工龄。按湖北省相关规定缴纳社会保险和住房公积金。
2.进站前未进行过职称评定的博士后人员,开题考核合格后,学校可认定中级。师资博士后出站合格可直接申报副高级职称,在站期间科研成果作为在站或出站后评聘职称的依据。
3.出站考核评定为优秀等级者,学校给予2万元奖励。

(一)报名时间
1.学历要求为“博士研究生”的岗位自公告发布之日起至2023年12月31日,招满即止。
2.其余岗位自公告发布之日起至2023年2月28日。
(二)报名要求及报名方式
1.相关时间节点:年龄起算时间为1月1日,如年龄要求35周岁及以下即为1988年1月1日及以后出生,其他以此类推。出站博士后年龄可放宽至40周岁及以下。具有副高专业技术职称人员年龄可放宽至45周岁及以下。应聘人员毕业证、学位证及报名所需各类证件资料取得截止时间为2023年12月31日,国外、境外留学人员须于2023年12月31日前取得教育部留学服务中心国外学历、学位认证证书。
专职辅导员岗位应聘人员本科应具有全日制学历及学位,研究生阶段必须具有相应的学历和学位证书。国外、境外留学人员须提交学历、学位认证证书。专职辅导员岗位应聘人员毕业证、学位证及报名所需各类证件资料取得截止时间为2023年7月31日,国外、境外留学人员须于2023年7月31日前取得教育部留学服务中心国外学历、学位认证证书。
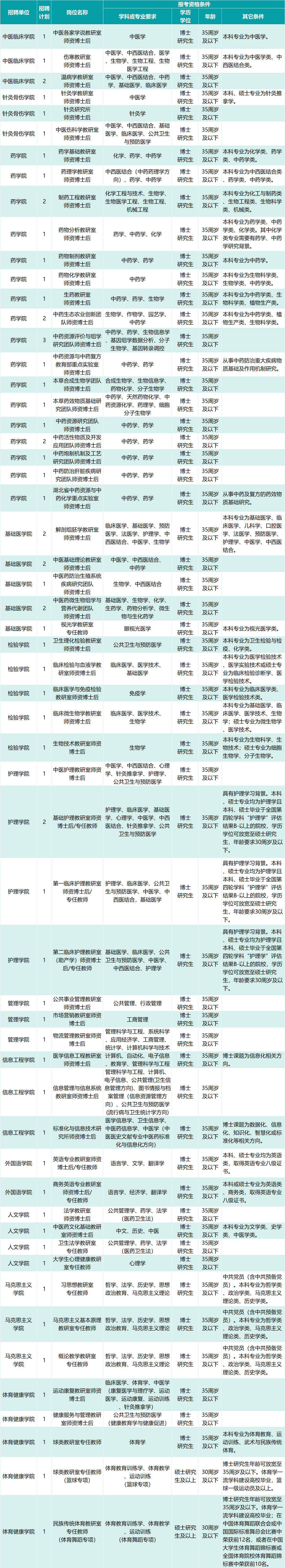
符合高层次优秀人才岗位(领军人才、学科带头人、学术骨干)引进条件的人员年龄要求详见《岗位一览表》。
2.本校毕业生(含应、往届)应聘师资博士后或专任教师岗位的业绩要求:
(1)博士研究生:①本校中医学科毕业生一般应达到:以第一作者身份在北大中文核心期刊公开发表论文3篇,或发表SCI收录文章2篇,或发表SCI收录文章1篇且影响因子达到5.0,或作为副主编及以上编著师承导师学术专著1部。②本校非中医学科毕业生一般应达到:以第一作者身份公开发表SCI收录文章2篇,或发表SCI收录文章1篇且影响因子达到5.0。
(2)硕士研究生:①学术学位型硕士研究生,以第一作者身份公开发表SCI收录文章1篇;②专业学位型硕士研究生,以第一作者身份在北大中文核心期刊公开发表论文1篇。
(3)以上文章均须以“湖北中医药大学”为第一完成单位。
3.报名方式:应聘人员通过湖北中医药大学人事处网站进入湖北中医药大学招聘网(点击前往)进行在线报名。
(三)资格审查
学校对应聘人员的资格、条件及其材料进行审核,在考核前复审相关资料原件,经审查不符合条件的,取消考核资格。资格审查贯穿于招聘全过程。

学历要求为“博士研究生”的岗位免笔试,直接进入面试,其余岗位须进行笔试。笔试内容主要考察岗位所需的专业理论知识。面试主要考察应聘人员是否具备岗位所需的专业知识及综合能力素质。面试结束后,对于免笔试岗位,面试成绩作为总成绩。需笔试岗位按照笔试成绩40%和面试成绩60%计算应聘人员考试总成绩。笔试、面试时间和地点另行通知。

根据应聘人员考核总成绩按照招聘计划1∶1比例从高分到低分确定参加体检人选。体检合格的,学校用人部门、人事处对其思想政治、道德品质、能力素质、遵纪守法、工作或学习表现、拟聘岗位资格等情况进行考察,并对其岗位资格条件进行复查。

1.对公示期满无异议的人员,经省人社厅审核备案后,学校与新招聘人员签订聘用合同,约定试用期,试用期计算在聘用合同期限内。试用期满考核不合格的解除聘用合同。对聘用人员实行岗位管理,并按有关政策规定执行所聘岗位的薪酬待遇。
2.新招聘人员无正当理由逾期,自接到通知20日内不报到的,取消聘用资格。在核查档案中,如与招聘条件不一致、隐瞒真实情况或弄虚作假者,取消聘用资格。应届毕业生报考人员,审批聘用时须提供岗位条件要求的学历、学位证书原件。有工作经历的拟聘用人员,须在入职前与原单位解除合同。
3.岗位名称为“师资博士后”的岗位,新招聘人员到岗后统一进入学科相关博士后流动站;“专任教师”(含“师资博士后”)岗位,按照“准聘-长聘”制进行管理。

湖北中医药大学人事处
联系人:李老师、方老师
联系电话:027-68890038;027-68890039
联系邮箱:hbtcmzp@163.com
详细内容请登录湖北中医药大学或湖北中医药大学人事处网站查阅。
湖北是著名医药学家李时珍的故乡。湖北中医药大学创建于1958年。学校是我国较早开办中医本科教育和最早开办中医研究生教育的高等院校之一,教育部本科教学工作水平评估优秀学校,是湖北省第一所拥有一级学科博士学位授予权的省属高校,湖北省首批设有博士后科研流动站的省属高校;还是湖北省人民政府、国家中医药管理局共建高校,湖北省“国内一流学科建设高校”。
学校坐落于江城武汉,两校区办学,占地总面积1610亩,建筑总面积54.3万平方米。昙华林校区位于武昌中心城区,历史人文底蕴浓厚,古朴典雅,书香氤氲;黄家湖校区为山水园林式校园,现代化功能齐全,大气磅礴,秀美庄严。

学校拥有国医大师3人,全国名中医4人;教育部人才计划学者2人;教育部新世纪优秀人才支持计划3人;中国科学院“百人计划”专家1人;国家中医药领军人才支持计划-岐黄学者2人,青年岐黄学者2人;享受国务院特殊津贴专家51人;全国中医药杰出贡献奖1人,全国优秀教师4人,全国模范教师1人,全国“五一劳动奖章”获得者1人,全国优秀科技工作者2人,全国教育世家1人,全国中医药高等学校教学名师2人;全国老中医药专家学术继承工作指导老师64人,全国名老中医药专家传承工作室建设项目专家38人等大批高层次人才。
学校现有35个本科专业,涵盖医学、理学、工学、管理学、文学、教育学、经济学7个学科门类。现有博士学位授权点3个(含中医学、中药学2个一级学科博士学位授权点,中医1个博士专业学位授权点);硕士学位授权点13个(含中医学、中药学、中西医结合、药学、管理科学与工程、护理学和医学技术7个一级学科硕士学位授权点,中医、中药学、护理、翻译、药学和公共管理6个硕士专业学位授权点)。现有中医学和中药学2个一级学科博士后流动站。学校拥有3个教育部特色专业,6个国家级一流本科专业建设点,拥有5门国家级课程。
学校临床医学学科进入ESI全球排名前1%。学校现有15个国家中医药管理局重点学科,中医学入选湖北省“国内一流学科”建设学科;拥有3个省级重点一级学科,2个省级优势学科群;建有5个国家卫生健康委重点专科、9个国家中医药管理局重点专科、20个省级重点专科。临床专科建设成效明显,肝病科、肾病科进入国家区域诊疗中心行列。
学校建有1个中药资源与中药复方教育部重点实验室,1个教育部工程研究中心,2个国家中医药管理局三级实验室,1个国家中医药管理局重点研究室,1个湖北省中药资源与中药化学重点实验室,3个湖北省工程技术研究中心,1个道地药材与创新中药新产品研发技术创新基地,1个针灸治未病国际合作基地,2个湖北省协同创新中心及其他16个省级、武汉市科研平台。学校是国家中医临床研究基地--中医药防治肝病基地、国家产业技术创新战略重点培育联盟理事长单位、国家疫病防治建设中心、湖北省中药产业技术创新战略联盟理事长单位、湖北省产业技术创新基地道地药材与创新中药新产品研发技术创新基地的依托单位,是全国中医药标准化技术培训和研究中心、全国中医医院信息管理中心、湖北省中医药继续教育基地。
