程序性坏死作为独立于凋亡的程序性细胞死亡方式,在神经退行性疾病、炎症性疾病和肿瘤发生发展中发挥重要作用。执行坏死功能的核心蛋白质机器,是由受体相互作用蛋白激酶1(RIPK1) 与RIPK3共同组装形成的坏死小体。
近日,中国科学院上海有机化学研究所袁钧瑛与刘聪团队合作发现,细胞程序性坏死中形成的RIPK1/RIPK3功能性淀粉样纤维,在细胞内组装驱动坏死信号,于坏死细胞膜破裂后释放到胞外,被受体细胞摄取,并作为“种子”诱导后者内源性坏死小体形成,进而启动细胞死亡过程。
研究团队在细胞尺度重建了坏死小体纤维的“组装-释放-再播种”全过程:利用STED超分辨成像,追踪表达RIPK3的HeLa细胞稳转株在坏死刺激下,RIPK1与RIPK3由点状转为小杆状和进一步的纤维状聚集体。长时程活细胞成像记录细胞发生程序性坏死的膜爆裂瞬间,已形成的坏死小体被喷射入培养基;研究对浓缩的上清进行负染电镜观察,发现典型淀粉样纤维,而对照无此结构;免疫金标记证实,细胞外纤维含活化RIPK1、RIPK3及下游MLKL。研究发现,将在坏死细胞免疫富集的RIPK1/RIPK3纤维直接加入受体细胞后,外源纤维无需转染即可被主动摄取,并在受体细胞内作为“模板”,招募内源RIPK1/RIPK3再组装为纤维,诱导受体细胞发生程序性坏死;在未抑制凋亡条件下观察到PARP剪切,提示该纤维信号亦可触发凋亡途径。由此,研究勾勒出坏死小体纤维跨细胞传播与致死信号放大的完整路径。
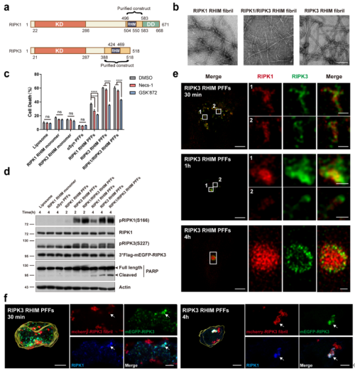
为验证纤维态的因果作用,科研团队体外重组仅含RHIM结构域的RIPK1、RIPK3片段,制备出三类预制纤维,经超声剪切为均一纤维种子并以脂质体导入细胞。结果显示,三类预制纤维均可强效诱导细胞死亡,而相同蛋白的单体或无关病理纤维几乎无效;受体细胞内可见自身表达的RIPK1/RIPK3被促成纤维状共组装,并伴随RIPK1 S166位点与RIPK3 S227位点磷酸化增强。这表明,特定的RIPK1/RIPK3功能性淀粉样纤维结构是跨细胞传递坏死信号的核心载体与效应形式。
为阐释坏死小体纤维呈现“播种”扩散能力的结构基础,研究人员对RIPK1/RIPK3纤维进行冷冻电镜三维结构解析。RIPK1和RIPK3的RHIM核心片段纤维呈现高度相似的S形折叠构象,使得RIPK1纤维能够作为模板“交叉播种”诱导RIPK3的加入聚集。换言之,RIPK1/RIPK3纤维可形成交错排列的β折叠结构,使两种蛋白的RHIM界面精确对接,实现信号在纤维上的扩增和不同蛋白间的传递。这揭示了坏死小体纤维在信号放大以及跨细胞传播过程中的结构基础。
为验证该S形结构对信号传播功能的必要性,研究人员进行关键残基的定点突变实验。研究对RIPK3-RHIM纤维的S形核心区域引入破坏其结构的突变,阻断RIPK1/RIPK3纤维形成,削弱细胞内坏死信号的传导。这证明,S形淀粉样折叠构象对坏死途径信号传播发挥关键作用。
上述研究揭示了功能性坏死小体淀粉样纤维可在细胞之间传播坏死信号,提出了细胞死亡信号的跨细胞放大新机制。同时,研究表明,RIPK1/RIPK3坏死小体纤维作为“功能性”淀粉样纤维,具备类似朊蛋白的传播特性。
相关研究成果发表在《美国国家科学院院刊》(PNAS)上。研究工作得到国家自然科学基金和中国科学院相关项目等的支持。
RHIM PFFs诱导受体细胞发生程序性死亡

RIPK1/RIPK3淀粉样纤维跨细胞传播坏死信号的工作模型
