大豆是全球重要的植物蛋白和植物油来源之一,其广泛应用于人类食品、动物饲料及工业原料等领域,具有重要的经济和社会价值。提高大豆产量一直是大豆育种领域的核心目标,直接关系全球粮食安全和农业可持续发展。近年来,大豆育种研究取得诸多进展,但学界对大豆种子性状的分子调控机制尚不明晰。因此,深入研究大豆种子性状的遗传机制,挖掘影响其产量的关键基因,对于提高大豆产量和品质具有重要理论意义和实际价值。
针对上述问题,中国科学院遗传与发育生物学研究所研究员张劲松、副研究员张万科和助理研究员陶建军团队对稳定转化的MIR172a过表达大豆植株进行了全生育期观察和产量性状分析。研究显示,MIR172a过表达显著降低了种子大小和重量,百粒重由对照品种JACK的17.01g降低至6.02g—9.23g。同时,种子中脂肪酸组成发生了变化。其中,软脂酸(16:0)、硬脂酸(18:0)、油酸(18:1)、亚油酸(18:2)减少,而亚麻酸(18:3)增加,且蛋白质含量有所提升,这表明miR172a在调控大豆种子表型以及脂肪酸和蛋白质积累方面发挥了关键作用。为鉴定miR172a靶基因,研究人员利用MiRbase网站筛选出10个AP2/ERF家族基因作为候选并分析发现,ERF416和ERF413在MIR172a转基因大豆种子中表达显著下调。同时,5'RACE-PCR实验证实,miR172a可在ERF416和ERF413靶位点诱导mRNA切割,因此ERF416和ERF413是miR172a的靶基因。
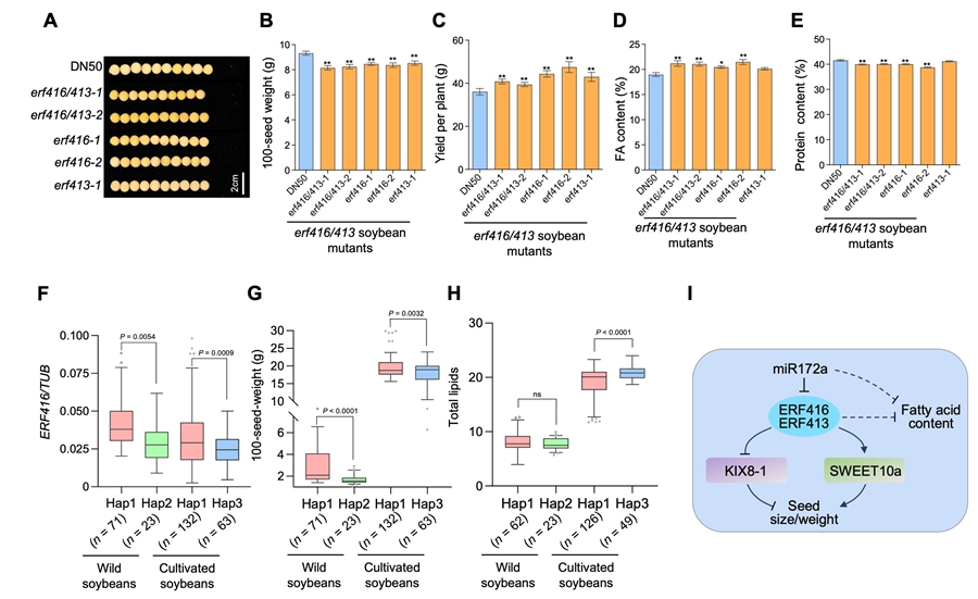
随后,研究人员通过CRISPR/Cas9基因编辑技术构建了ERF416和ERF413突变体,以研究其大豆种子表型的变化。与对照品种DN50相比,突变体籽粒变小、百粒重显著下降,但单株产量大幅增加,单株产量最高可提高31.8%。同时,突变体籽粒脂肪酸含量明显上升,尤其是油酸(18:1),而蛋白质含量下降。研究显示,过表达ERF416可显著提高种子大小和百粒重,增幅最高可达13%,且由于过表达材料中单粒荚比例上升、四粒荚比例下降,使每株种子总数减少,产量未受显著影响。此外,过表达材料中脂肪酸含量显著降低,尤其是亚油酸(18:2)含量减少。以上结果表明,ERF416过表达有助于提高大豆种子粒重,但或对脂肪酸积累产生负面影响。
进一步,研究人员通过转录组分析发现,在ERF416/413突变体中GmKIX8-1表达上调。实验证明,ERF416/413通过结合其启动子区域的GCC元件抑制GmKIX8-1表达,从而促进种子增大。同时,ERF416/413可激活另一个下游基因GmSWEET10a的表达,在过表达大豆中该基因上调,在突变体中下调。双荧光素酶和ChIP实验均验证了ERF416/413与GmKIX8-1、GmSWEET10a启动子的直接结合与调控关系。
最后,研究人员通过分析ERF416启动子的单倍型变异及其与大豆种子大小和基因表达的关系发现,在195个栽培大豆和94个野生大豆中,有Hap1、Hap2、Hap3三种主要单倍型。其中,Hap1对应较高的ERF416表达和较大的百粒重,且与较低的脂质含量相关,而Hap3与较高的脂质含量相关。不同地区的大豆中,Hap3比例从东北至南方逐渐降低,这表明Hap3可作为高油品种育种的优良等位基因。
该研究发现了miR172a-ERF416/413模块可调控大豆籽粒大小和粒重,且可能通过不同途径调控其脂肪酸含量。
近日,相关研究成果以The miR172a-ERF416/413 module regulates soybean seed traits为题,发表在《植物学报(英文版)》(Journal of Integrative Plant Biology)上。研究工作得到国家自然科学基金委员会等的支持。
miR172a-ERF416/413模块调控大豆籽粒性状机制
