首页
BETVLCTOR登录入口
职位
云招聘
高校论坛
BETVlCTOR手机登录
导航
首页
BETVLCTOR登录入口
引才活动
高校论坛
猎头服务
BETVlCTOR手机登录
资讯
BETVLCTOR登录入口
新闻
科研
高校
1946伟德官方网站
1946伟德国际源自英国始于1946
学者
活动
bevictor.com
访谈
专题
首页
>
期刊论文
关注我们
-订阅号
-小程序
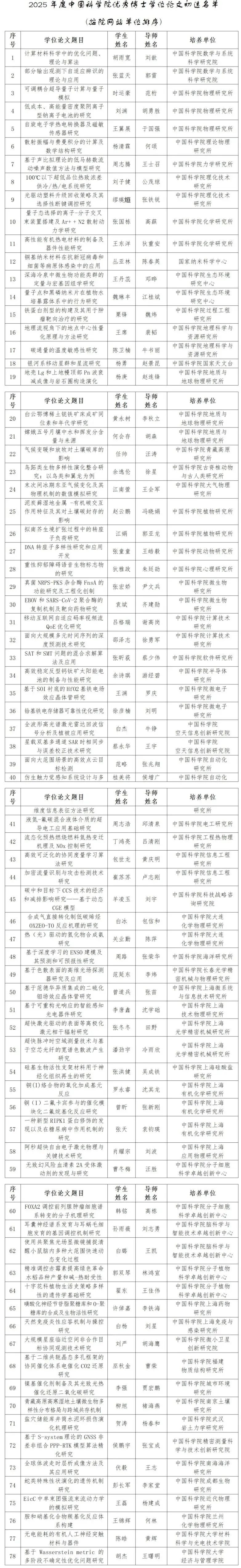
78篇!中国科学院公布优秀博士论文名单
中国科学院
2025年07月02日 15:59
2025年6月30日,中国科学院公布了优秀博士学位毕业论文初选名单,一共78篇:
具体名单如下
延伸阅读
特别声明:本文转载仅仅是出于传播信息的需要,并不意味着代表本网站观点或证实其内容的真实性。
如果作者不希望被转载,请与我们联系。
热门职位
热门单位
热门资讯
官宣!2025中国高校国际青年学者论坛即将来袭
研究揭示1.8亿年前太阳系混沌行为和全球碳循环变化
研究提出制备高效钠硫电池新方法
诺奖得主,受聘211大学
理工学院,签约华为!
院士候选人,任985新院长
最新专题
高校创新发展与人才评价论坛
扫码关注
关注人才和科研
map