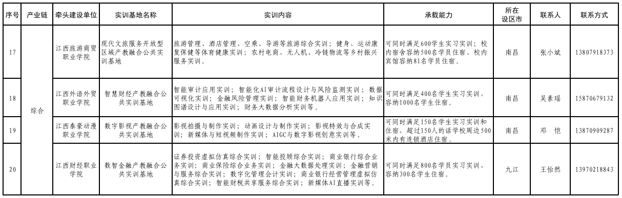
根据《关于遴选建设第二批省级职业教育产教融合公共实训基地(开放型区域产教融合实践中心)工作的通知》要求,经材料初评、实地考察,拟确定土木建筑工程产教融合公共实训基地、锂电新能源产教融合公共实训基地等20家实训基地为第二批省级职业教育产教融合公共实训基地。现将名单予以公示,公示期为2025年2月5日—2月10日。
公示期间,如有异议,请以书面形式(包括必要的证明材料)向江西省教育厅反映。以单位名义反映的,须在书面材料上加盖单位公章,并注明联系人姓名、通讯地址和联系电话;以个人名义反映的,须在书面材料上签署本人真实姓名,并注明本人工作单位、通讯地址和联系电话。逾期、匿名反映不予受理。
联系人:万 军;联系电话:0791-86765151;地址:南昌市红角洲赣江南大道2888号江西教育发展大厦2119室;邮编:330038。
附件:第二批省级职业教育产教融合公共实训基地拟入选名单.pdf
江西省教育厅
2025年2月5日



