海南省科学技术厅关于印发《海南省外国专家项目和经费管理实施细则》的通知
各有关单位:
为贯彻落实《海南自由贸易港科技体制改革三年攻坚方案(2024-2026年)》《海南自由贸易港国际科技合作创新发展三年行动方案(2023-2025年)》等文件精神,根据《海南省科技合作专项和经费管理暂行办法》要求,我厅修订形成了《海南省外国专家项目和经费管理实施细则》,现予印发,请遵照执行。
海南省科学技术厅
2024年11月21日
(此件主动公开)
海南省外国专家项目和经费管理实施细则
第一章 总则
第一条 为贯彻落实《海南自由贸易港科技体制改革三年攻坚方案(2024-2026年)》《海南自由贸易港国际科技合作创新发展三年行动方案(2023-2025年)》等文件精神,根据《海南省科技合作专项和经费管理暂行办法》要求,参照《国家外国专家项目和经费管理办法》等有关规定,结合海南省实际,制定本细则。
第二条 本细则所称外国专家项目是指根据我省经济和社会发展需要设立的,资助外国专家来琼开展科学研究、技术咨询、产品研发、学科建设、学术交流、成果转化、管理服务等活动的项目。
第三条 省级外国专家项目充分体现政府的引导性,鼓励多元化投入,资金来源包括省级财政资金、地方财政资金、单位自筹资金和其他渠道获得的资金。
第二章 机构与职责
第四条 海南省科学技术厅(以下简称“省科技厅”)是省级外国专家项目的组织管理部门,负责发布年度项目申报指南,下达项目立项文件;组织或委托专业化机构开展项目征集、评审立项、过程管理和财务决算、专项审计等,对项目实施和资金使用情况进行指导、监督和检查,开展绩效评价工作。
第五条 专业化机构是承担项目评审和财务决算、专项审计等具体工作的机构,负责受理项目申报、评审和财务决算等;开展评审专家遴选。
第六条 项目单位是在我省依法注册、具有独立法人资格的企业、科研院所、高等院校,或中央在琼企事业单位等。负责项目的组织实施、绩效评估、资金使用和管理;接受指导、检查,并配合做好审计、监督、评估等工作;按要求编报项目总结报告(财务报告)、成果报告等;按照规定管理和使用项目经费,提供协调保障支撑,推动项目执行,开展日常管理和监督。
第三章 项目申报及评审立项
第七条 省科技厅每年发布项目申报通知,明确申报流程、申报条件、实施年限、支持领域和材料要求等事项。项目资助期限原则上不超过2年。
第八条 申报单位按要求在海南省科技业务综合管理系统上填报申请材料。材料齐全的予以受理;不齐全的一次性反馈申报单位,5个法定工作日内申报单位须补充完整并在系统提交,否则不予受理。
第九条 申报外国专家项目应明确项目负责人。项目负责人应为项目申报单位正式人员,并具有领导和组织开展聘专工作的能力。项目负责人对项目的组织申报、推动实施、经费使用和成果绩效等工作负直接责任。
第十条 省科技厅组织或委托专业化机构组织相关领域专家,遵循公平、公正和回避的原则,对项目进行立项评审。立项评审一般包括形式审查、专家评审、行政审定等“两审一定”程序。必要时,可组织专家进行现场核查。外国专家项目原则上择优立项。
第十一条 根据本细则和申报指南要求,省科技厅对项目申报材料的规范性、项目单位或项目负责人的诚信记录等内容进行形式审查。审查结果经审定后在省科技厅门户网站上公示。完成公示后,结果通过海南省科技业务综合管理系统反馈项目申报单位,结果为“通过”的项目进入专家评审环节。
第十二条 专家评审组由3名以上单数的同领域技术专家和2名以上财务专家组成。评审方式分为会议评审或通讯评审,专家评审组对项目立项必要性、主要任务、成效和经费预算或支出等内容做出评审意见。
第十三条 省科技厅根据专家评审组评审意见,按照立项原则和资助标准,研究审定拟资助项目和资助金额,在省科技厅门户网站上公示,公示期为5个法定工作日。完成公示后,发布项目立项通知。
第十四条 项目单位依项目申报指南,提出聘专需求和经费申请,对经评审立项的外国专家项目,资助金额不超过50万。项目中已有财政经费资助部分,不再重复资助。
第四章 项目经费开支范围
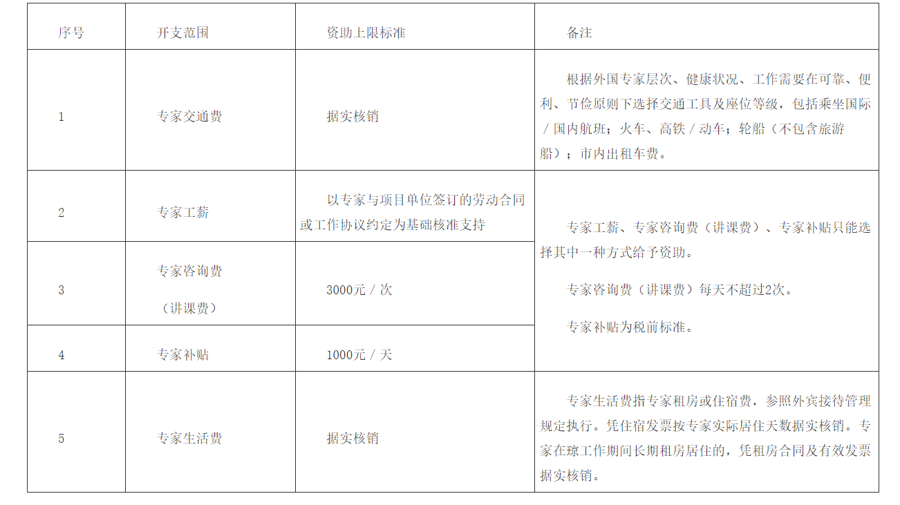
第十五条 外国专家项目经费开支范围包括:专家交通费、专家工薪、专家咨询费(讲课费)、专家补贴、专家生活费。
(一)专家交通费:指外国专家本人因来琼工作产生的在国(境)外出发地(返程地)和中国的入(出)境口岸之间的国际机票或其他交通费用,以及在中国境内城市之间或市内因工作需要乘坐交通工具所发生的费用;
(二)专家工薪:指项目单位与外国专家通过签订劳动合同或工作协议等方式约定的工作报酬;对单次来华工作90天以上的外国专家,项目单位须与其签订劳动合同或工作协议,资助其工薪。
(三)专家咨询费(讲课费):指未与项目单位建立劳动关系的外国专家,因从事咨询、讲座、授课、技术服务等劳务取得的临时报酬;
(四)专家补贴:指在项目单位从事短期(连续在琼工作90天以内)工作,未签订劳动合同或工作协议的外国专家在琼期间获取的工作补贴。专家补贴按外国专家在我省执行项目天数发放;
(五)专家生活费:指外国专家在琼工作期间实际发生的租房(住宿)费、物业管理费、水电费等;
第十六条 专家工薪、专家咨询费(讲课费)、专家补贴只能选其中一种方式给予资助,发放应符合国家有关税法规定。专家工薪如已包括专家交通费、专家生活费或其他相关费用,则不能重复支出。
第十七条 专家交通费和专家生活费应凭合规票据据实核销;专家工薪应有合同(协议)和支付凭证;专家咨询费(讲课费)、专家补贴支出应有支付凭证。对野外考察、心理测试、实施专项研究等科研活动中无法取得发票或者财政性票据的,在确保真实性的前提下,可按实际发生额予以核销。
第十八条 在项目单位海外设立的研发机构等工作,以及提供海外远程咨询指导等服务的外国专家,项目单位可按照相关科研、教学、技术指导等实际工作量进行核算,支付专家工薪、专家咨询费(讲课费)或专家补贴。
第十九条 外国专家项目经费专款专用,不得提取管理费。配合专家开展工作的中方人员相关费用应由项目单位承担,因执行项目购置器材设备或其他各类业务等费用,不得在专家经费中列支。
第二十条 项目单位不得利用虚假票据套取资金,不得通过编造虚假合同、虚构人员名单等方式虚报冒领项目经费。
第二十一条 项目单位应当严格执行国家有关支出管理制度。支付给专家本人的费用,原则上应当通过银行转账方式结算。
第五章 项目执行管理
第二十二条 外国专家项目经费采取前资助方式进行资助,项目批准立项后,经费直接下达至各项目单位。
第二十三条 执行外国专家项目,项目单位应当严格执行有关财经法规和财务制度,切实履行经费执行主体责任,建立健全项目资金内部管理制度和报销规定,完善内控机制建设,强化资金使用绩效评估,明确内部管理权限和审批程序,确保项目资金使用安全规范有序。
第二十四条 外国专家项目经费应按规定的开支范围和资助标准支出,未经批准,项目单位不得擅自扩大开支范围或超标准支出。项目执行期间,各科目之间可根据项目执行的实际需要调剂使用。
第二十五条 项目经费应当纳入单位财务统一管理,按照国家统一的会计制度规定进行核算。对项目经费和其他来源的经费分别核算,确保专款专用。
第二十六条 执行外国专家项目应加强项目执行预判。项目实施过程中,可对以下事项提出申请,报省科技厅核准后执行。
(一)更换专家。外国专家因故不能来华,可调整为远程合作或更换为其他同等水平的专家。更换专家须报省科技厅核准后执行。
(二)项目延期。因客观原因,不能按期完成项目的,项目承担单位应于项目执行期届满前提出延期申请,但只能申请延期1次,延期时间原则上不超过1年。
(三)项目终止。因项目承担单位破产或不可抗力等原因造成项目无法实施的,项目承担单位应及时书面申请终止项目。
第二十七条 外国专家项目执行结束、因故撤销或任务终止,项目单位应当及时报省科技厅并核销经费,清理账目,编制提交项目总结报告(财务报告)。
第二十八条 省科技厅组织或委托专业化机构对总结报告(财务报告)、票据等材料进行审核确认,对项目支出经费进行财务决算。
第二十九条 项目单位在聘请外国专家来华工作过程中应遵守国家相关法律法规,落实作风学风和科研诚信相关规定,建立相应的知识产权保护、竞业禁止、风险防范、预警与应急管理相关制度。
第三十条 项目验收合格的,结余资金留归项目单位使用,不再收回,由单位统筹安排用于外国专家活动支出,优先考虑原项目团队需求。项目验收不合格、项目延期后仍未完成及项目终止的,剩余经费应按原拨付渠道退回。
第六章 监督检查
第三十一条 项目承担单位、项目负责人等在项目申报、项目执行过程中存在违规行为的,省科技厅依照有关规定视情况轻重采取责令整改、约谈、通报批评、强制终止项目执行、追回已拨资金、阶段性或永久取消申报资格等措施,并将有关结果向社会公开。涉嫌犯罪的,依法移送司法机关处理。
第三十二条 对于弄虚作假等严重违反科研诚信的行为,或存在违规违纪,造成严重后果或恶劣影响的责任主体,记入科研诚信严重失信行为数据库,并加强与其他社会信用体系衔接,实施联合惩戒。
第三十三条 省科技厅、专业化机构、评审专家等工作人员在评审、立项、考核、决算等工作中,存在违反本办法,以及其他滥用职权、玩忽职守、徇私舞弊等违法违纪行为的,依照有关法律规定追究相应责任;涉嫌犯罪的,依法移送司法机关处理。
第七章 附则
第三十四条 《外国专家项目经费资助上限标准》作为本细则的附件,其中相关指导标准为项目经费的开支上限,各项目单位根据实际需要在上限标准内支出。
第三十五条 本细则由海南省科学技术厅负责解释。法律、法规及国家、省委省政府政策另有规定的,从其规定。
第三十六条 本细则自2024年12月1日起实施,有效期3年。原《海南省国际科技合作人才与交流项目和经费管理暂行实施细则》(琼科规〔2022〕13号)同时废止。此前有关规定与本细则不一致的,按本细则执行。
附件:外国专家项目经费资助上限标准
外国专家项目经费资助上限标准
(币种:人民币)

