祝贺!高校这些老师和团队获“国家工程师奖”
2024年01月19日 17:39
1月19日上午,“国家工程师奖”表彰大会在人民大会堂举行,81名个人被授予“国家卓越工程师”称号,50个团队被授予“国家卓越工程师团队”称号,多所高校的老师和团队获奖。一起来看表彰对象名单——
国家卓越工程师(81人)
(按姓氏笔画排序)

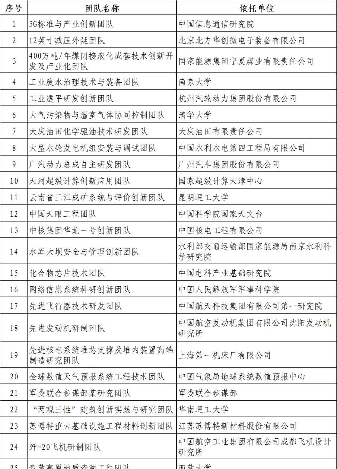
国家卓越工程师团队(50个)
(按团队名称首字笔画排序)


特别声明:本文转载仅仅是出于传播信息的需要,并不意味着代表本网站观点或证实其内容的真实性。
如果作者不希望被转载,请与我们联系。