微信订阅号
东北林业大学创建于1952年7月,坐落于美丽的“冰城夏都”哈尔滨,是国家首批“双一流”建设高校,是教育部、国家林业局、黑龙江省人民政府三方共建的“211工程”大学、“985工程优势学科创新平台”重点建设高校,是黑龙江省高水平大学和优势特色学科建设高校,同时也是黑龙江省唯一一所教育部直属高校。
学校是一所以林科为优势、林业工程为特色的多学科协调发展的高等学校,具有完备的学科建设体系、人才培养体系和科研创新体系。学校坚持把创新作为引领发展的第一动力,把人才作为支撑发展的第一资源,不断加强人才队伍建设,启动实施了“成栋英才”系列人才队伍建设工程,并结合学校发展实际情况,制定发布了“成栋英才引进计划”。
今天的东北林业大学正站在一个新的历史起点上,学校正大力推进实施“人才强校战略”和“世界一流”学科建设,深度服务国家战略和区域发展需要,向实现建设成为特色鲜明、国际知名的中国高水平大学,建设成为中国特色、世界一流的林业大学目标奋进!现诚邀海内外英才加入,我们携手共进、与时代脉搏共振、与祖国发展同行!
一、招聘岗位及数量
学校计划招聘“成栋领军人才(团队)”“成栋杰出人才”“成栋优秀人才”“成栋骨干人才”“成栋青年教师”五个层次岗位。(具体岗位及数量详见学校招聘网实时更新)
二、应聘条件
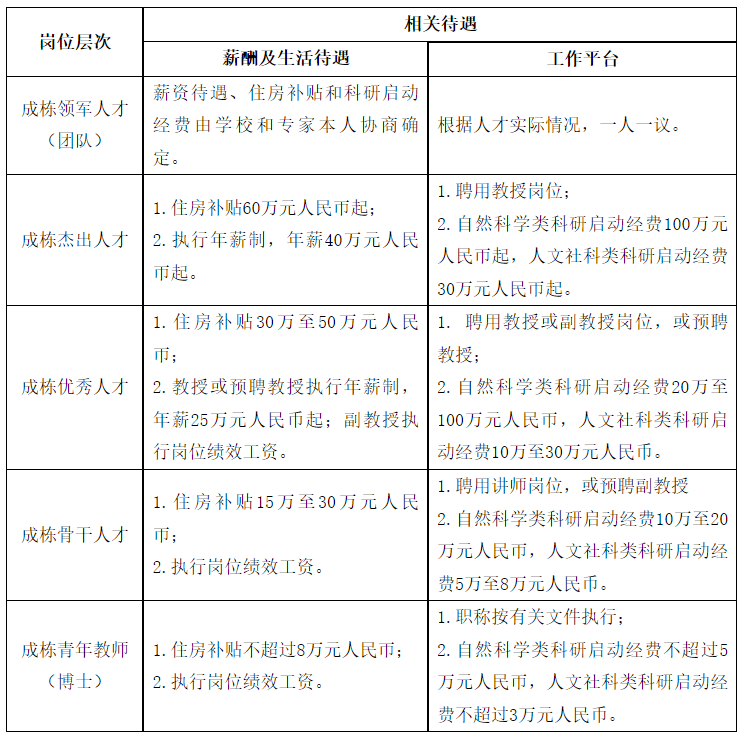
1.成栋领军人才(团队)
教育背景和工作经历:在国内外高水平大学或研究机构有教学科研任职经历。
研究背景和学术水平:具有深厚学术造诣和广泛的国际学术影响力,在科学研究方面取得国内外同行公认的重要成就。
2.成栋杰出人才
教育背景和工作经历: 在国内外高校或研究机构有教学科研工作经历。
研究背景和学术水平:具有稳定的科学研究方向,取得国内外同行公认的重要学术贡献、理论水平和学术影响力。
3.成栋优秀人才
教育背景和工作经历:在国内外高校或研究机构获得博士学位,年龄一般不超过40周岁。特别优秀且具有教学科研工作经历的,年龄可放宽要求。
研究背景和学术水平:具有相对稳定的科学研究方向,在本学科领域内具有一定学术贡献和学术影响力。
4.成栋骨干人才
教育背景和工作经历:在国内外高校或研究机构获得博士学位,年龄一般不超过35周岁。特别优秀且具有教学科研工作经历的,年龄可放宽要求。
研究背景和学术水平: 具有良好学术基础和较大发展潜力。
5.成栋青年教师(博士)
教育背景和工作经历:具有博士学位;年龄一般不超过35周岁。特别优秀且具有教学科研工作经历的,年龄可放宽要求。
研究背景和学术水平:能够认真履行教师岗位基本职责,或者具有较快发展成为学科(专业)发展需要的骨干人才的潜力。
三、引进人才待遇
“成栋英才引进计划”招聘各岗位均为事业编制,符合条件者可享受黑龙江省高层次人才服务政策,为出入境、落户、医疗、出行、配偶安置及子女入学等提供便利,学校提供具体待遇如下:

注:住房补贴和个人薪酬均为税前。
四、应聘方式
应聘人员登录东北林业大学招聘网注册登录,按照流程提交个人简历并申报岗位。
学校招聘网首页:https://zp.nefu.edu.cn/
五、联系方式
各学院(部)联系人及联系方式详见学校招聘网岗位信息。
人才引进咨询电话:0451-82191327;0451-82191328
电子邮箱:rcyj@nefu.edu.cn;nefumoe@VIP.163.com
通讯地址:黑龙江省哈尔滨市香坊区和兴路26号(150040)
学校官网:https://www.nefu.edu.cn/